国务院办公厅印发《关于加快推进政务服务“跨省通办”的指导意见》
来源: 国务院办公厅 编辑: 张薇 时间:2020-09-30 17:12:04
国务院办公厅日前印发《关于加快推进政务服务“跨省通办”的指导意见》(以下简称《意见》)。
《意见》指出,要以习近平新时代中国特色社会主义思想为指导,全面贯彻落实党的十九大和十九届二中、三中、四中全会精神,坚持以人民为中心的发展思想,适应统筹推进疫情防控和经济社会发展形势要求,有效服务人口流动、生产要素自由流动和产业链高效协同,纵深推进“放管服”改革,完善事中事后监管,加快推动政务服务从政府部门供给导向向企业和群众需求导向转变,依托全国一体化政务服务平台和各级政务服务机构,着力打通业务链条和数据共享堵点,推动更多政务服务事项“跨省通办”,为建设人民满意的服务型政府提供有力保障。
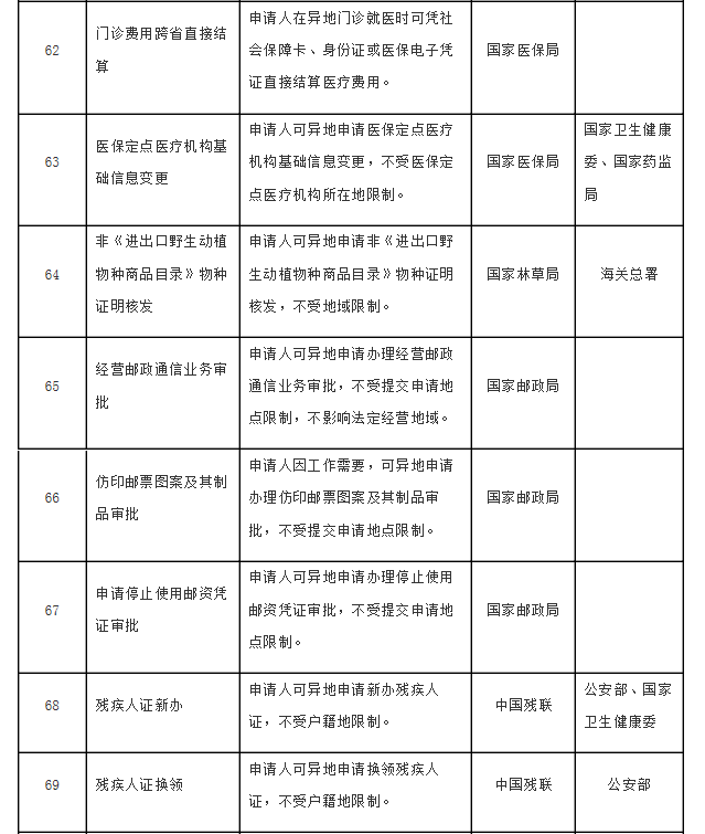
《意见》提出140项全国高频政务服务“跨省通办”事项清单。2020年底前,实现市场主体登记注册、养老保险关系转移接续、职业资格证书核验、学历公证、机动车驾驶证公证等第一批58项事项“跨省通办”。2021年底前,基本实现工业产品生产许可证、异地就医结算备案、社会保障卡申领、户口迁移等74项高频政务服务事项“跨省通办”。下一步加快实现新生儿入户、社会保险参保缴费记录查询等8项事项“跨省通办”,同步建立清单化管理制度和更新机制,逐步纳入其他办事事项,有效满足各类市场主体和广大人民群众异地办事需求。
《意见》确定了三方面政策措施:
一是明确政务服务“跨省通办”重点任务。聚焦保障改善民生、助力惠企利企,推动个人服务和企业生产经营高频事项“跨省通办”。鼓励区域“跨省通办”先行探索和“省内通办”拓展深化。
二是优化政务服务“跨省通办”业务模式。按照“应上尽上”的原则,深化政务服务事项“全程网办”。对法律法规明确要求必须到现场办理的政务服务事项,通过“收受分离”模式,拓展“异地代收代办”。推动一地受理申请、各地政府部门内部协同,优化“多地联办”。
三是加强政务服务“跨省通办”服务支撑。加强全国一体化政务服务平台服务能力,提升数据共享支撑能力,统一业务规则和标准,加强政务服务机构“跨省通办”能力建设,为企业和群众提供线上线下多样化办事渠道。
《意见》强调,各地区各部门要抓紧制定具体工作方案,明确责任单位和进度安排,加强衔接配合,认真抓好落实,确保改革任务尽快落地见效,不断提升人民群众获得感。
全文内容如下
国务院办公厅关于加快推进政务服务“跨省通办”的指导意见
国办发〔2020〕35号
各省、自治区、直辖市人民政府,国务院各部委、各直属机构:
推进政务服务“跨省通办”,是转变政府职能、提升政务服务能力的重要途径,是畅通国民经济循环、促进要素自由流动的重要支撑,对于提升国家治理体系和治理能力现代化水平具有重要作用。近年来,党中央、国务院陆续出台审批服务便民化、“互联网+政务服务”、优化营商环境等一系列政策文件,全国一体化政务服务平台初步建成并发挥作用,政务服务“一网通办”深入推进,各地区各部门积极开展政务服务改革探索和创新实践,政务服务便捷度和群众获得感显著提升。但企业(包括个体工商户、农民专业合作社,下同)和群众异地办事仍面临不少堵点难点问题,“多地跑”、“折返跑”等现象仍然存在。为深化“放管服”改革,进一步优化政务服务,经国务院同意,现就加快推进政务服务“跨省通办”提出以下意见。
一、总体要求
(一)指导思想。
以习近平新时代中国特色社会主义思想为指导,全面贯彻落实党的十九大和十九届二中、三中、四中全会精神,按照党中央、国务院决策部署,坚持以人民为中心的发展思想,坚持新发展理念,适应统筹推进疫情防控和经济社会发展形势要求,有效服务人口流动、生产要素自由流动和产业链高效协同,纵深推进“放管服”改革,优化政务服务,完善事中事后监管,加快推动政务服务从政府部门供给导向向企业和群众需求导向转变,依托全国一体化政务服务平台和各级政务服务机构,着力打通业务链条和数据共享堵点,推动更多政务服务事项“跨省通办”,为建设人民满意的服务型政府提供有力保障。
(二)基本原则。
坚持需求导向。聚焦企业和群众普遍关切的异地办事事项,围绕保障改善民生、促进就业创业和便利企业跨地区生产经营,促进政务服务供给与企业、群众需求有效对接,推动政务服务绩效由企业和群众评判。
坚持改革创新。紧扣政务服务“跨省通办”全环节,创新工作理念和制度机制,充分运用大数据、人工智能、区块链等新技术手段,优化再造业务流程,强化业务协同,打破地域阻隔和部门壁垒,促进条块联通和上下联动。
坚持便民高效。优化服务方式,丰富办事渠道,大力推进政务服务“跨省通办”减时间、减环节、减材料、减跑动,实现企业和群众异地办事“马上办、网上办、就近办、一地办”。
坚持依法监管。加强政务服务“跨省通办”业务流程改革后的事中事后监管,防止出现监管真空,推行“互联网+监管”和信用监管,确保事有人管、责有人负,实现无缝衔接,对失信和欺诈行为“零容忍”,保障市场主体公平参与市场竞争,切实维护人民群众合法权益。
(三)工作目标。
从高频政务服务事项入手,2020年底前实现第一批事项“跨省通办”,2021年底前基本实现高频政务服务事项“跨省通办”,同步建立清单化管理制度和更新机制,逐步纳入其他办事事项,有效满足各类市场主体和广大人民群众异地办事需求。
二、重点任务
(一)聚焦保障改善民生,推动个人服务高频事项“跨省通办”。围绕教育、就业、社保、医疗、养老、居住、婚育、出行等与群众生活密切相关的异地办事需求,推动社会保障卡申领、异地就医登记备案和结算、养老保险关系转移接续、户口迁移、住房公积金转移接续、就业创业、婚姻登记、生育登记等事项加快实现“跨省通办”,便利群众异地办事,提升人民群众获得感。
(二)聚焦助力惠企利企,推动企业生产经营高频事项“跨省通办”。围绕生产要素自由流动、企业跨地区生产经营、产业链供应链协同和建立全国统一大市场,推动企业等各类市场主体登记注册和涉企经营许可等事项“跨省通办”,简化优化各类跨地区投资项目审批、工程建设项目审批等流程手续,方便企业开展生产经营活动,提升跨区域政务服务水平,激发市场主体活力。
(三)鼓励区域“跨省通办”先行探索和“省内通办”拓展深化。在全国高频政务服务“跨省通办”事项清单基础上,支持京津冀、粤港澳大湾区、长三角、成渝等地区,进一步拓展“跨省通办”范围和深度,为区域协调发展提供支撑保障。支持劳动力输出输入、东西部协作等省区市点对点开展“跨省通办”。支持各地区拓展深化,推动更多政务服务事项“省内通办”。有关行业主管部门要加强对本行业承担公共服务职能企事业单位的指导、监督,鼓励将有需求、有条件的服务事项纳入“跨省通办”范围。
三、优化政务服务“跨省通办”业务模式
(一)深化“全程网办”。除法律法规规定必须到现场办理的事项外,按照“应上尽上”的原则,政务服务事项全部纳入全国一体化政务服务平台,提供申请受理、审查决定、颁证送达等全流程全环节网上服务,实现申请人“单点登录、全国漫游、无感切换”,由业务属地为申请人远程办理。进一步改革制约全流程网上办理的规章制度和业务流程,不得强制要求申请人到现场办理。政府部门核发的证照批文,能通过数据共享查询、核验的,不再要求申请人到现场核验原件。
(二)拓展“异地代收代办”。对法律法规明确要求必须到现场办理的政务服务事项,在不改变各省区市原有办理事权的基础上,通过“收受分离”模式,打破事项办理的属地化管理限制,申请人可在政务服务大厅设置的“跨省通办”窗口提交申请材料,窗口收件后对申请材料进行形式审查、身份核验,通过邮件寄递至业务属地部门完成办理,业务属地部门寄递纸质结果或网络送达办理结果。同步建立异地收件、问题处理、监督管理、责任追溯机制,明确收件地和办理地的工作职责、业务流转程序等,确保收件、办理两地权责清晰、高效协同。支持各地进一步深化“异地受理、无差别办理”服务。
(三)优化“多地联办”。对需要申请人分别到不同地方现场办理的政务服务事项,减少申请人办理手续和跑动次数,改革原有业务规则,整合申请人多地办理流程,改由一地受理申请、各地政府部门内部协同,申请材料和档案材料通过全国一体化政务服务平台共享,实现申请人只需到一地即可完成办理。建立多地协同办理工作机制,明确办理流程和责任。
四、加强政务服务“跨省通办”服务支撑
(一)加强全国一体化政务服务平台“跨省通办”服务能力。在国家政务服务平台建设全国“跨省通办”专区,作为全国“跨省通办”服务总入口,建立个人和企业专属空间,精准推送“跨省通办”服务。充分发挥全国一体化政务服务平台公共入口、公共通道、公共支撑作用,完善统一身份认证、电子证照、电子印章等支撑能力,推动高频电子证照标准化和跨区域互认共享。国务院各部门要按照全国一体化政务服务平台统一标准和要求,建设完善“跨省通办”相关业务系统,与国家政务服务平台全面对接、深度融合,并通过全国一体化政务服务平台,加快推动本部门垂直业务系统与地方政务服务平台互联互通、协同办理,面向各级政府部门提供跨区域查询和在线核验服务。进一步加强市县政务服务平台建设,加快实现网上政务服务省、市、县、乡镇(街道)、村(社区)五级全覆盖,提升基层在线服务能力。加强全国一体化政务服务平台移动端建设和应用,推动“跨省通办”事项“掌上办”、“指尖办”。
(二)提升“跨省通办”数据共享支撑能力。建立权威高效的数据共享协调机制,明确数据共享供需对接、规范使用、争议处理、安全管理、监督考核、技术支撑等制度流程,满足“跨省通办”数据需求。除现行法律法规另有规定或涉及国家秘密和安全等外,一律面向各级政府部门提供履行职责需要的数据共享服务。依托全国一体化政务服务平台统一受理“跨省通办”数据共享需求并提供服务,加强数据共享运行监测,提升数据质量和协同效率,保障数据的及时性、准确性和安全性。结合推进政务服务“跨省通办”,将更多直接关系企业和群众办事、应用频次高的数据纳入共享范围,依法有序推进政务数据向公证处等公共服务机构共享。
(三)统一“跨省通办”业务规则和标准。各地区各部门要按照“应减尽减”的原则,优化调整“跨省通办”事项业务规则,明确申请条件、申报方式、受理模式、审核程序、办理时限、发证方式、收费标准等内容,统一办理流程和办事指南。提升政务服务事项标准化程度,基于国家政务服务平台政务服务事项基本目录,持续推进名称、编码、依据、类型等基本要素“四级四同”,完善业务分类、办理层级、前置环节等业务要素,推动事项办理规范化运行,实现同一事项在不同地域无差别受理、同标准办理。
(四)加强政务服务机构“跨省通办”能力建设。强化政务服务机构“跨省通办”管理和服务功能,优化政务服务资源配置,原则上县级以上政务服务大厅要设置“跨省通办”窗口、政务服务平台要按照全国一体化政务服务平台相关标准规范设置“跨省通办”专区,配备相应的设备和人员,有条件的地方可延伸到乡镇(街道)、村(社区)和园区。加强政务服务队伍建设,开展窗口人员“跨省通办”业务培训,提高“跨省通办”服务能力和水平。为“跨省通办”提供便利快捷的物流和支付渠道。依托全国一体化政务服务平台,推动政务服务大厅和政务服务平台对接融合,为企业和群众提供线上线下多样化办事渠道,满足不同群体的差异化需求。
五、保障措施
(一)加强组织领导和统筹协调。国务院办公厅负责全国政务服务“跨省通办”的统筹协调,组织编制并发布全国高频政务服务“跨省通办”事项清单,建立工作台账,明确责任单位、时间表、路线图,协调解决有关重大问题。各地区各部门要高度重视,切实加强组织领导,层层压实责任,强化经费保障,在推进政务服务“跨省通办”的同时,加快实现相关高频政务服务事项“省内通办”,确保改革任务尽快落地见效。国务院各部门要按照职责分工,加大对主管行业领域政务服务“跨省通办”的政策、业务、系统、数据支持力度,加强部门间协同配合。
(二)加强法治保障和政策支持。聚焦政务服务“跨省通办”流程优化再造面临的政策制度障碍,及时清理和修改完善与政务服务“跨省通办”中“全程网办”、“异地代收代办”、“多地联办”等不相适应的有关法规规章和规范性文件,细化制定相关配套政策和规则标准。针对政务服务“跨省通办”后可能出现的新情况新问题,及时调整完善监管政策。数据共享要注重保护国家秘密、商业秘密和个人隐私,防止滥用或泄露。
(三)加强督促指导和服务评价。国务院办公厅加强对各地区各部门政务服务“跨省通办”工作的跟踪督促和业务指导,及时推动优化调整相关政策。对改革措施不到位、工作落实不到位、企业和群众反映问题仍然突出的,给予通报批评等处理。推进政务服务“跨省通办”的“好差评”工作,完善评价规则,加强评价结果运用,改进提升政务服务质量。
(四)加强宣传推广和解读引导。各地区各部门要统筹政务服务与政务公开,及时公开政务服务“跨省通办”工作进展及成效。中国政府网、各地区各部门政府网站及政务新媒体要做好有关政策汇聚、宣传解读、服务推广和精准推送。要通过全国一体化政务服务平台“好差评”系统、各级政府门户网站、“12345”热线等倾听收集企业和群众意见建议,及时解决突出问题。
各地区各部门要根据本意见抓紧制定具体工作方案,明确责任单位和进度安排,加强衔接配合,认真抓好落实。有关情况及时报送国务院办公厅。
附件:全国高频政务服务“跨省通办”事项清单
国务院办公厅
2020年9月24日
附件如下:






















